S4LFO2-25氧气气体检测传感器是无铅长寿命传感器。利用氧气在工作电极上发生还原反应以及对电极上发生氧化反应产生电流,电流的大小和氧气的浓度成正比,通过测试电流的大小即可判定氧气浓度的大小。

产品优势
无铅氧氧气气体传感器其特点是不含铅等有害物质,具有环保性和安全性。这种传感器通常采用电化学或光学原理进行氧气检测,无铅氧氧气传感器相比传统的含铅氧气传感器,具有以下显著的优势:
(1)灵敏度高:能够检测低浓度的氧气,灵敏度较高。
(2)线性范围宽:线性范围宽还意味着该传感器具有较宽的量程范围,可以在不同的氧气浓度下进行测量。
(3)高精度:精度等级越高,传感器的测量误差就越小,能够提供更准确的氧气浓度数据。
(4)响应速度快:能够在小于20s的时间内对空气中的氧气浓度变化做出响应。
(5)寿命长:无铅氧寿命5年,无铅污染。

产品尺寸图
无铅氧氧气气体传感器在许多领域都有广泛的应用,如矿山及工业安全领域氧气报警器、医用制氧机、空气质量检测仪表、地下停车场内及商用空气净化设备、车内空气品质检测,以及车内净化设备新风系统等。

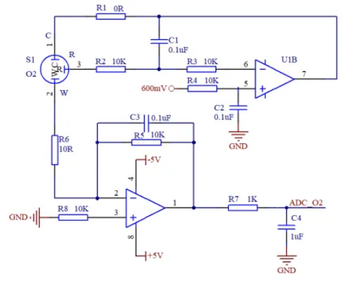
注释:上图为S4LFO2-25传感器的电路
1、无铅氧氧气传感器具有反应灵敏,响应速度快的优点;灵敏度为:100±20 μA in air T90<20s。
2、传感器具有良好的重复性、线性。

灵敏度曲线

重复性曲线

线性曲线

线性拟合曲线
无铅氧氧气传感器具有优异的高湿低湿稳定性和长期稳定性,受温度影响较小,工作温度范围-20~50℃,在低温-20℃灵敏度仍保持在90%以上,高温50℃时灵敏度保持在105%左右;能够适应各种环境条件并保持稳定的性能表现。

温度依赖性

高温高湿

高温低湿

长期稳定性
综上所述,无铅氧氧气传感器在环保性、安全性、精度、稳定性、寿命和成本等方面都具有显著的优势,是未来氧气传感器发展的重要方向之一。
上海松柏是一家一站式气体检测方案提供商,以自主品牌、设计、研发、生产为一体,为客户提供更优的气体检测方案,如果您想要了解更多产品,可通过以下联系方式联系我们!










